About us
A leader in resource circulation, shaping a sustainable future
We are preparing for the next century through innovation and challenge.
Our strength lies in a corporate spirit that embraces change rather than fearing it.
Company Name
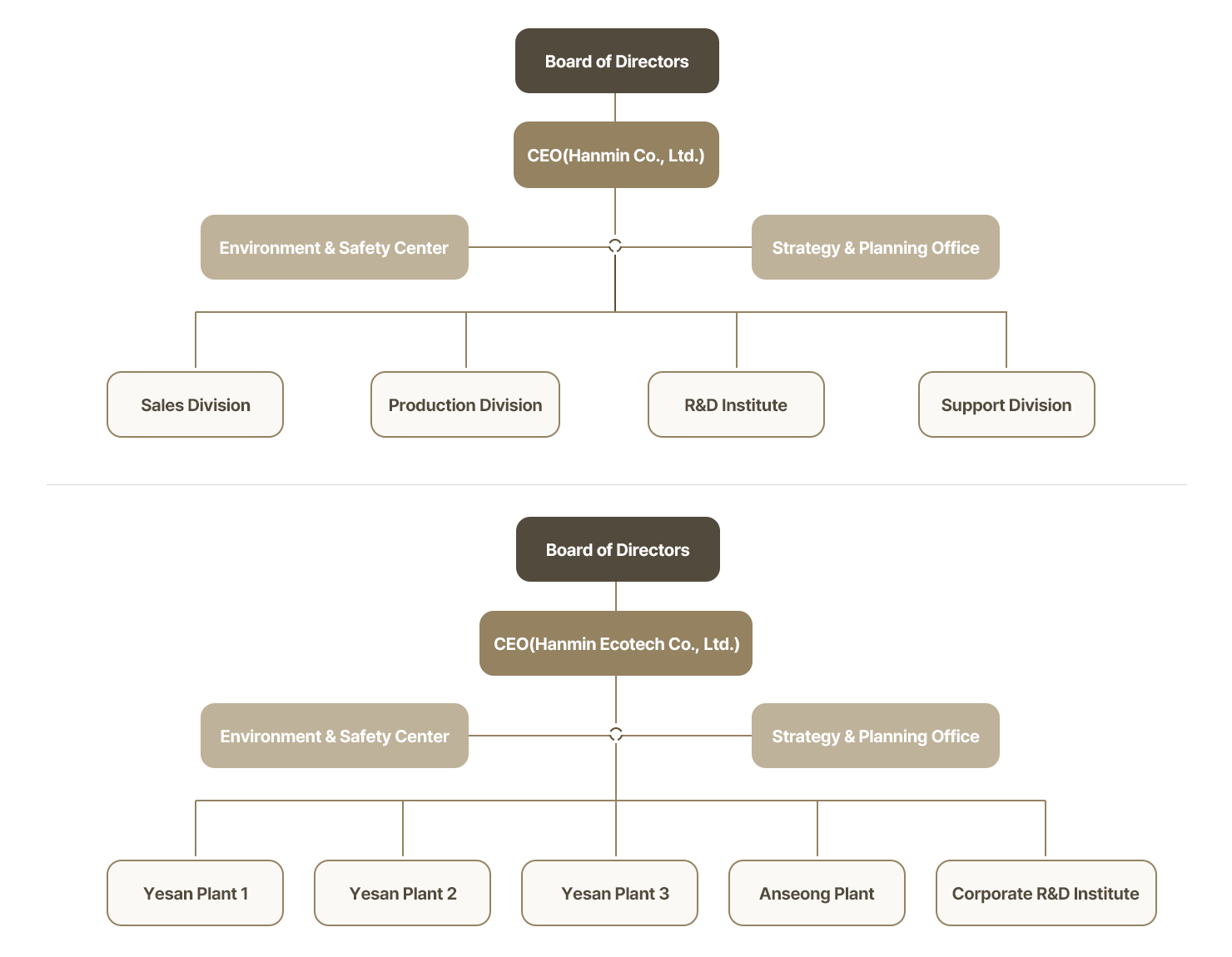
Hanmin Co., Ltd. / Hanmin Ecotech Co., Ltd. / Hanmin Ecotech Affiliated Research Institute
CEO
Kim Jaechan
Hanmin Co., Ltd.
82-10 Haewian-gil, Dunpo-myeon, Asan-si, Chungcheongnam-do
TEL. +82) 041-532-8195
E-MAIL. hanmin@hanminesg.com
Hanmin Ecotech Co., Ltd.
1028, 1029 Sangmong-ri, Godeok-myeon, Yesan-gun,
Chungcheongnam-do
TEL. +82) 041-338-8195
E-MAIL. ecotech_yesan@hanminesg.com
Hanmin Ecotech Affiliated Research Institute
68-38 Je 3 Gongdan 1-gil, Seoun-myeon, Anseong-si, Gyeonggi-do
TEL. +82) 031-675-8195
E-MAIL. ecotech_ansung@hanminesg.com
